服务热线:020-36772784
善世分享:EAP赋能企业职业心理健康管理 ——善世研究院量身定制2021年员工帮助计划(EAP)

2021.03.30     来源:

后疫情时代,企业内外部环境快速迭代,员工工作生活压力增大,给企业管理带来全新挑战。推动以EAP为核心的健康与幸福行动计划势在必行,有利于缓解员工焦虑,提高生产效率,创新企业福利模式,增强企业凝聚力。


为此,善世研究院EAP推出为企业定制“2021企业员工帮助计划”,以国际先进的EAP服务体系为核心,根据客户具体需求灵活制定服务方案,通过心理测评分析、EAP职场健康培训和员工心态激励辅导等核心服务模块,帮助员工预防和解决各种心理困扰或行为问题,使员工发挥潜力,使企业组织更健康和卓越,最终提高工作绩效。


善世研究院EAP项目可根据客户具体需求灵活制定服务方案,通过心理测评分析、心理培训和心理辅导等核心服务模块,帮助员工预防和解决各种心理困扰或行为问题,使员工发挥潜力,使企业组织更健康和卓越,最终提高工作绩效。


一、企业为什么要引入EAP?

1.员工职场心理健康问题表现:

认知和思维偏差

注意力不集中

难以承受压力和挫折

挫败感和奔溃感

缺乏自制力

各种不良嗜好

家庭关系不和谐

人际关系冲突

职业倦怠和热情枯竭

...


2.员工的心理问题对个人和企业的影响:


对员工个人的影响:

容易情绪失控

工作状态更糟糕

对工作满意度降低

引发人际冲突

出现各种异常行为

自伤或自杀风险

...


对组织企业的影响:

员工离职率上升

容易出现生产事故

员工积极性降低

拉低工作绩效

破坏团队凝聚力

增加人力资源成本

...


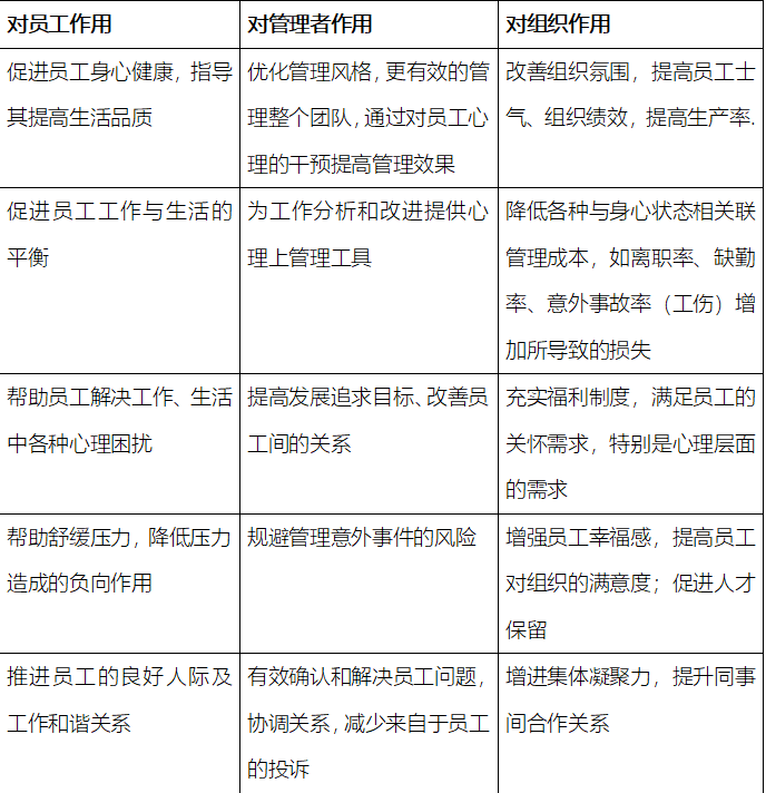
二、EAP对于企业的意义

三、善世EAP服务模块


模块1

心理测评

在善世看来,运用各种专业量表对员工个体和群体进行心理测评,经测评系统自动生成的结果报告,可帮助企业了解员工个人的心理特征;同时掌握员工群体的心理状态。并且可以筛查出心理状态异常的员工,及时进行关注和干预工作,预防危机和负性事件的发生。

模块2

宣传科普推介

在善世看来,增加员工对EAP项目的了解,促进员工对心理健康和心理需求形成正确的认识,调动员工关注身心健康,参与EAP项目和使用项目服务的积极性,为EAP项目的顺利实施奠定使用者基础。

模块3

心理培训

在善世看来,结合客户的实际需要,为组织和员工群体提供多类别、多主题的心理健康知识与应用培训。深度把握员工内心需求,解读关键问题,挖掘员工内心资源;提升组织的心理资本,促进员工家庭与工作平衡,在工作和生活中保持健康、积极的状态。

模块4

心理辅导:

在善世看来,通过专业的心理咨询服务,帮助员工解决较严重的心理困扰,帮助员工更清晰地认识自己,逐渐改变自己的某些不合理的思维、情感和反应方式,学会更好地处理各种关系,提高员工解决自身困扰的能力,改善工作效率和生活品质。


模块5

企业危机公关

在特殊时期或危机事件发生时,对员工群体进行有效的企业心理危机干预,化解潜在风险,帮助受影响的员工建立安全感和稳定感,恢复心理常态,帮助组织尽快恢复工作秩序,减少后续负面影响。

模块6 心理成长活动:策划线上线下各种形式的心理成长活动,融入心理学知识和心理游戏技巧,创新团队建设活动形式,丰富员工文化生活的同时,关注员工内心成长的需要。